职校联盟
    
  教材教辅
    
  资源下载
新闻
新闻
培训
技能
网站首页
本院概况
本院简介
顾问团队
职责分工
业务范围
组织文化
宣传片
资质认证
本院风采
产品展示
教材教辅
专升本
志愿系统
全省调考
题库软件
准易阅卷
云阅平台
职校联盟
培训服务
证书服务
通知要闻
通知公告
本院新闻
技能高考
技能大赛
单招考试
专升本
职教天地
准易培训
培训方案
学校培训
学科培训
培训案例
技能高考
技能高考介绍
武汉船院
武汉职院
武铁职院
武城职院
襄阳职院
湖交职院
文化综合
题库中心
题库介绍
机械类
电子电气类
财经类
计算机类
旅游类
农学类
建筑技术类
学前教育
护理专业
汽车维修类
职校联盟
联盟介绍
联盟基地
语文学科基地
数学学科基地
机械类学科基地
电子类学科基地
财经类学科基地
计算机学科基地
旅游类学科基地
建筑类学科基地
农学类学科基地
学前教育基地
护理学科基地
汽车类学科基地
下载中心
资源下载
成绩查询
教辅答案
联系我们
本院风光
在线留言
关于我们
交通引导
Toggle navigation
回到首页
本院概况
本院风光
产品展示
通知要闻
准易培训
技能高考
题库中心
职校联盟
下载中心
联系我们
湖北准易教育研究院
湖北准易教育研究院--专业为职业教育提供服务!1
湖北准易教育研究院---天天乐学云阅平台
湖北技能高考:湖北省2020年-2021年度中等职业学校技能高考教材/教辅目录
志愿填报系统
通知要闻
通知公告
本院新闻
技能高考
技能大赛
单招考试
专升本
职教天地
联系我们
`
电话:
027-65029392
邮箱:
15180724@qq.com
地址:
武汉市洪山区文秀街10号中石大楼六楼
通知公告
首页
/ 通知要闻 / 通知公告
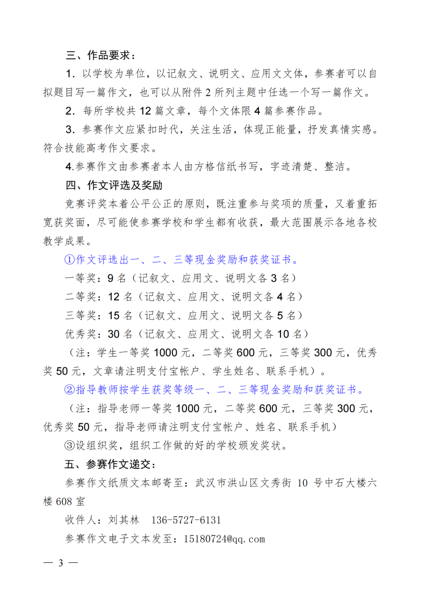
湖北准易教育研究院关于举办首届“准易杯”湖北技能高考作文竞赛的通知
发布时间:2023-03-22 作者:湖北准易教育研究院 来源:湖北准易教育研究院 浏览数:4756
上一篇: 湖北准易教育研究院:2023年清明节放假通知
上一篇: 准易:2023年湖北省技能高考第一次文化课调考成绩查询!